Instance Verification Kit (IVK)
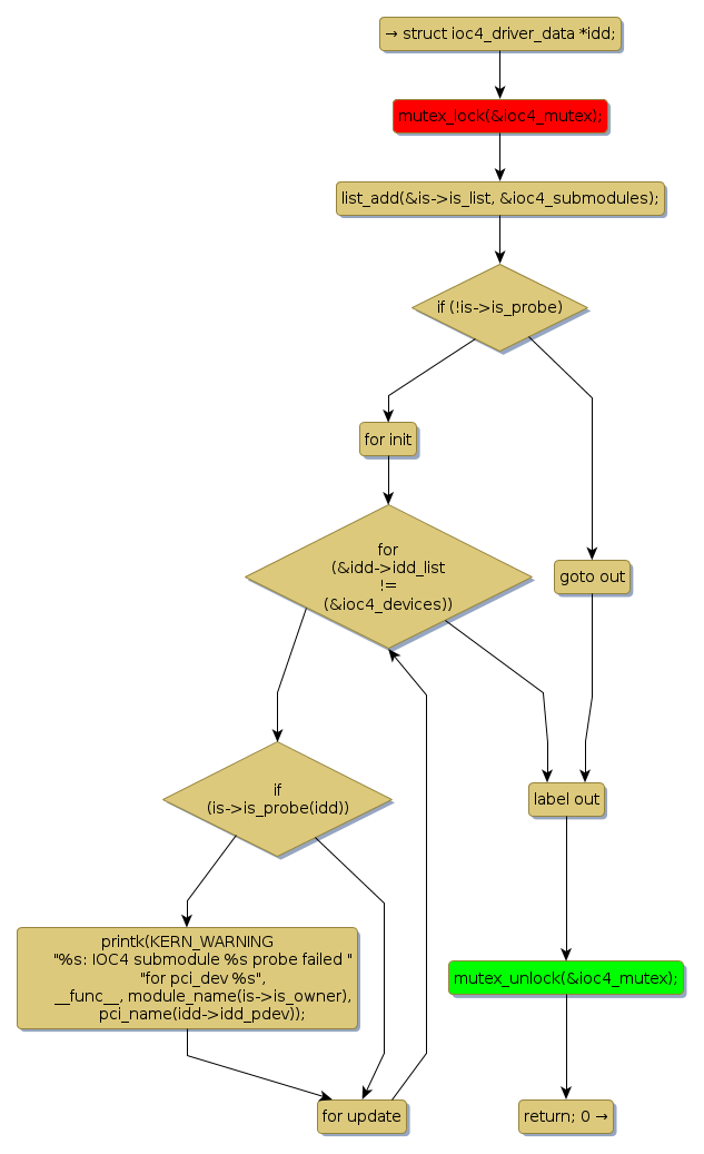
mutex lock @ [2226+24+/linux-3.19-rc1/drivers/misc/ioc4.c]
Instance Signature: ioc4_mutex
|
The Matching Pair Graph:
|
|
Function Name
|
Control Flow Graph (CFG)
|
Events Flow Graph (EFG)
|
Source Correspondence
|
|
ioc4_register_submodule
|
|
|
[2140+23+/linux-3.19-rc1/drivers/misc/ioc4.c]
|